Skip to main content

The Great Offshore

The Great Offshore is a long-term artistic research project by RYBN.org aiming to highlight the inner mechanisms, networks and agents of offshore finance, and how they shape new kinds of extra-territorialities beyond legislation.

The project studies the recent manifestations of offshore within the processes of financialisation of art, citizenship, outer space, waste externalisation, climate change unregulation, etc. Ultimately, the research is an attempt to understand how offshore has grown and spread from its primary form of tax havens to become the new economic norm of globalisation.

During the residency with M-Cult, a new chapter of the project will be developed. The artists will conduct informal discussions with economics experts, activists and citizens. The open process of consultancy aims to achieve the Algoffshore series, a set of conceptual optimisation processes designed from empirical case studies. The results will be published in print, audio performance and exhibition formats.

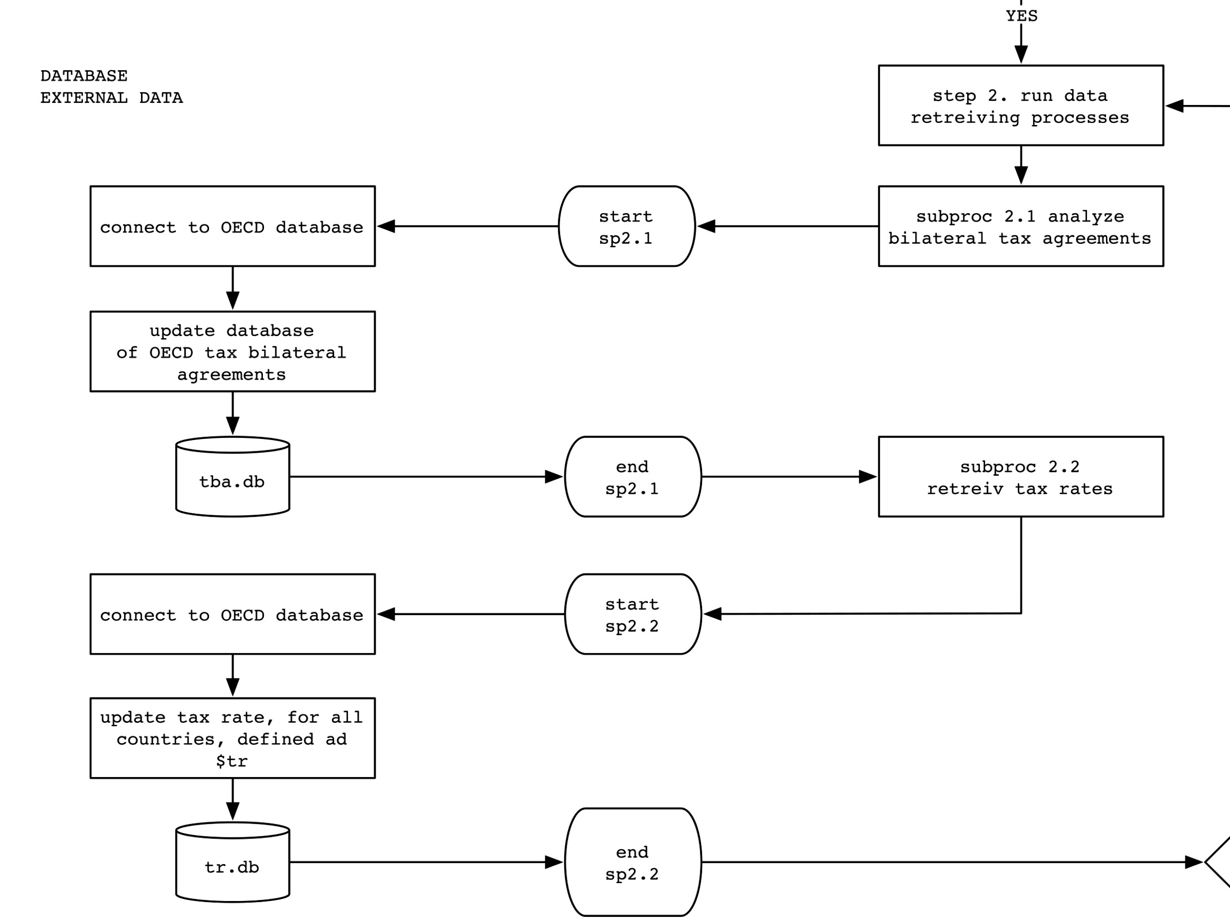
The Algoffshore blueprints depict sophisticated offshoring schemes as algorithmic flow charts. From the point of view of the ultimate beneficiaries, they trace down the opaque schemes to maximize profitability within specific goals (eg. tax evasion schemes, structuration and operations, anonymity, money laundering through art, passports or crypto currencies).

Offshore Tour Operator kit
Algoffshore exhibition detail of model, 2021.
Map of Helsinki offshore locations
Algoffshore exhibition detail, 2021.
Algoffshore exhibition detail of model
Algoffshore exhibition detail, 2021.
Algoffhore optimisation process, detail of diagram
Algoffshore exhibition detail, 2021.

In addition, Urban Offshore Tours will be organized outdoors for small groups. The Offshore Tour Operator is based on a diy geolocalized data based audio guide, driving the user through the entire ICIJ Offshore Leaks database (~800,000 addresses worldwide). The tour participants will engage in collective psychogeographic dérives through Helsinki, exploring its multi-layer reality and sharing experiences on the topic.

 

The Great Offshore will be co-produced by RYBN.org and M-Cult in context of the EMAP residency programme 2021 with support from the Creative Europe Programme.

Read previous Read next